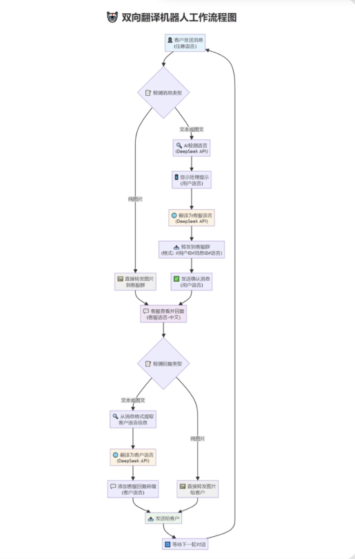
tgAI全自动翻译智能人工客服 客服机器人源码 带视频搭建教程宝藏屋5小时前发布关注私信8444 tgAI全自动翻译智能人工客服 客服机器人源码 带视频搭建教程 互联网转载 具体未测试 功能说明: 1.双向功能,这个不用说 2.将客户消息翻译为客服配置的指定语言,不管客户消息是哪个国家的语言,只要是deepseek能识别的语言都可以。 3.将客户发送的消息翻译为符合客户国家口语习惯的语言 ------本页内容已结束,喜欢请分享------ tgAI全自动翻译智能人工客服 客服机器人源码 带视频搭建教程此内容为付费资源,请付费后查看¥2.98VIP至尊会员免费SVIP尊享股东免费立即购买您当前未登录!建议登陆后购买,可保存购买订单付费资源© 版权声明 文章版权声明 1本站名称:宝藏屋创业网 2本站网址:https://www.baozangwu.com 3 本网站文章及资源部分内容来源于用户上传和网络收集,如有侵权,请联系站长QQ:209570797进行删除处理。 4 分享目的仅供大家学习和交流,您必须在下载后24小时内删除! 5 不得使用于非法商业用途,不得违反国家法律。否则后果自负! 6 本站资源售价只是赞助,收取费用仅维持本站的日常运营所需! 7 本站一切资源不代表本站立场,并不代表本站赞同其观点和对其真实性负责。 8 本站一律禁止以任何方式发布或转载任何违法的相关信息,访客发现请向站长举报。 9本站资源大多存储在云盘,如发现链接失效,请联系我们,我们会第一时间更新。 10 精力有限,本站资源未能逐一测试,不能分辨部分资源、软件是病毒还是误报,所以没有进行任何修改,使用前请仔细甄别! THE ENDVIP教程VIP精品项目中创网冒泡网福缘网网络项目 喜欢就支持一下吧点赞44 分享QQ空间微博QQ好友海报分享复制链接收藏